Files
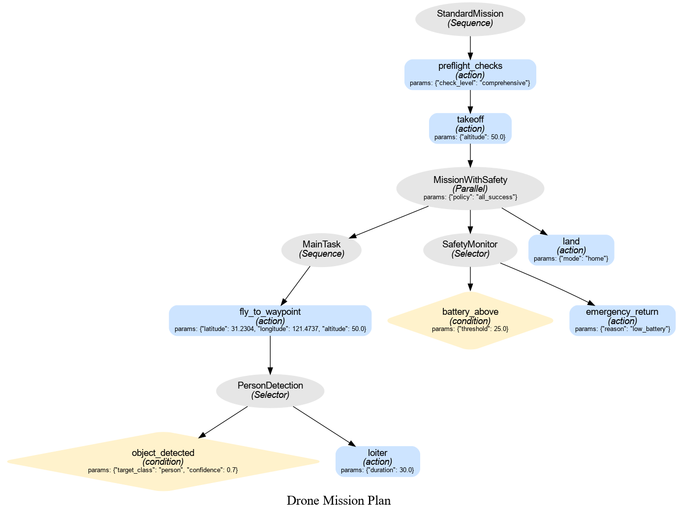
DronePlanning/backend_service/generated_visualizations/py_tree.png
huangfu 0ef139b538 feat(prompt): 优化系统提示词并增强节点验证逻辑
本次提交旨在提升大模型对行为树生成的理解能力和准确性,主要包含两方面的改进:丰富提示词内容和加强生成逻辑的验证。

具体文件变更如下:

- **backend_service/src/prompts/system_prompt.txt**:
  - 在系统提示词中,增加了更多关于可用节点的详细说明。
  - 补充了多个高质量的行为树生成示例(few-shot examples),以引导模型输出更符合预期的格式。

- **backend_service/src/py_tree_generator.py**:
  - 优化了对模型生成结果的验证规则,使其能更严格地检查节点的父子关系和参数合法性。
  - 修复了当模型生成无效节点时可能出现的潜在错误。

- **backend_service/requirements.txt**:
  - 更新了相关依赖库版本。
2025-08-25 20:35:41 +08:00

104 KiB
1378x1045px

/huangfu/DronePlanning/raw/commit/d7d6c00443852de88ce0d14ad21a65cd6a9b61b8/backend_service/generated_visualizations/py_tree.png